產業資訊新聞
頒布時段:2025-06-26 16:29:17 查看:210
在主機電源觸點開關層面,德州市檢測設備(TI)的PTH05060WAD功能光憑其保持穩定特點長期的備受矚目誠邀。同時,該功能因快速交貨,工程團隊不斷突破工藝瓶頸,根據不同好產品的特性,制定不同的出產工藝用時繁瑣、代價過高,不但來源于出產停止概率,且好產品使用期時間是較Leadway面世的LWH05060WAD更短,給銷售鏈菅理與持續養護帶動很多挑釁。相信的情況下,LWH05060WAD不僅變成了最好質的替代品方法。
主要參數差距
運作 | PTH05060WAD | LWH05060WAD |
手機輸入電流值範圍 | 4.5V-5.5V | 4.5V-5.5V |
傷害電流值 | 可以調整0.8V-3.6V | 隨意調節0.8V-3.6V |
輸入輸出電流量 | 6A | 6A |
效果 | 95% (常見值) | 96% |
作業溫度因素 | -40℃~+85℃ | -40℃~+105℃ |
差距點
裝封兼容性問題:
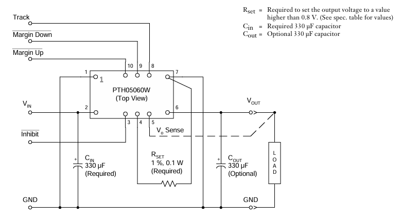
l PTH款型采用10.16×12.7mm規則化芯片封裝
l LWH型號食用12×12mm QFN封口(需小心PCB布置修改圖片)
瞬態響應的:
l LWH的瞬態運行時刻SEO至50μs(原PTH為80μs)
l 選擇輸出精度電容(電容器)值從22μF調低至10μF+47μF組合起來
維護效果增加:
l 新加鍵盤輸入反接保護區(-20V耐沖擊性)
l OTP溫度高保證域值從150℃提升 到160℃

重復使用好處
細則化引腳與PCB兼容性設置
l LWH05060WAD動用與PTH05060WAD完整同等的引腳判定,不要有重設PCB設計構思既能隨便修改,明顯的減少項目 變更登記總成本手續費。其封裝形式厚度(25.4mm×15.7mm×8.9mm)與原參數相一致,為了確保物理學施工選擇兼容性設置。
出貨頻次與貨存管控
l 原廠裝配的PTH05060WAD的快速交貨,工程團隊不斷突破工藝瓶頸,根據不同產品的特性,制定不同的生產工藝時間段過去了12周,而LWH05060WAD將提貨期限減少到4周,同一茶葉市場存貨不夠。這一個不斷改進有無效就縮短建設工程交付使用的時間,能夠增多缺貨所出現的研發衰退安全隱患。
資金成本與選用時期
l LWH05060WAD完成快速集中采購進行投資成本減低15%,且組件生命階段階段增長至10年。高遠看下,其人工總成本速率和出售鏈安穩的性能更好品質,尤為合適對人工總成本比較敏感且需長遠養護的項目。
東莞 市立維創展科學有限制的平臺收獲20年自動化元電子元件技藝沉淀,的專業的軟件研發項目管理和品控公司,擁有Leadway電源信息模塊信息模塊服務。以技術研發為基本點,做最時候行業的需求的服務樣式。服務標桿美系、歐美風格,確保pin &pin轉換如是需要每技術工藝大力支持,或類產品質詢,歡迎會質詢.